Overview
The project was inspired by the fragmented experience off-roaders currently face when planning trips. Trail information is scattered across forums, GPS tools, blogs, and word-of-mouth communities.
The goal of this project was to design a centralized mobile platform that combines trail discovery, trip planning, and community interaction.
The Problem
What specific challenge do off-roaders face today when planning trips or finding trails?
Off-road drivers often rely on multiple disconnected resources when planning trips.
The lack of a centralized platform creates friction and uncertainty when planning off-road adventures.
Common tools include:
- trail review websites
- GPS navigation apps
- social media groups
- forum discussions
This makes it difficult to:
- evaluate trail difficulty before arriving
- discover new trails nearby
- plan trips with other drivers
- track off-roading experience
The Users
The primary audience identified for the app includes:
- New and experienced off-roaders
- Young adults interested in exploring trails in Southern California
- Drivers looking to connect with others to explore trails together
Research
To better understand how off-road apps currently function, I conducted a competitive review of existing apps used by off-roaders and outdoor enthusiasts. These observations informed the navigation structure and layout decisions of the app.
Apps reviewed included:
- National Parks Service app
- Jeep Badge of Honor
- iOverlander
- The Dyrt
- FreeRoam
Key Interface Patterns
- Map-based discovery interfaces
- Search bars placed at the top of the screen
- Filters for narrowing results
- Bottom navigation bars with 4–5 main sections
- Profiles with saved locations and history
Key Insights
From the research and analysis, several insights emerged:
Trail discovery is map-driven
Most outdoor exploration apps rely heavily on map interfaces for browsing locations.
User knowledge is valuable
Users often rely on reviews, photos, and warnings to understand trail conditions.
Skill level matters for safety
Drivers need a way to match trail difficulty with their experience level.
Off-roading is highly social
Many drivers enjoy exploring trails with groups or organized events.
The insights from above informed the app’s feature set.
A unique differentiator is the skill-level quiz that recommends trails based on a user’s experience level!
The core concept of the app was to combine:
- trail discovery
- social connection
- trip planning
- off-road skill progression
Additional community-driven features include:
- trail events and group meetups
- shared photos and reviews
- trail difficulty indicators
- user profiles with off-roading achievements
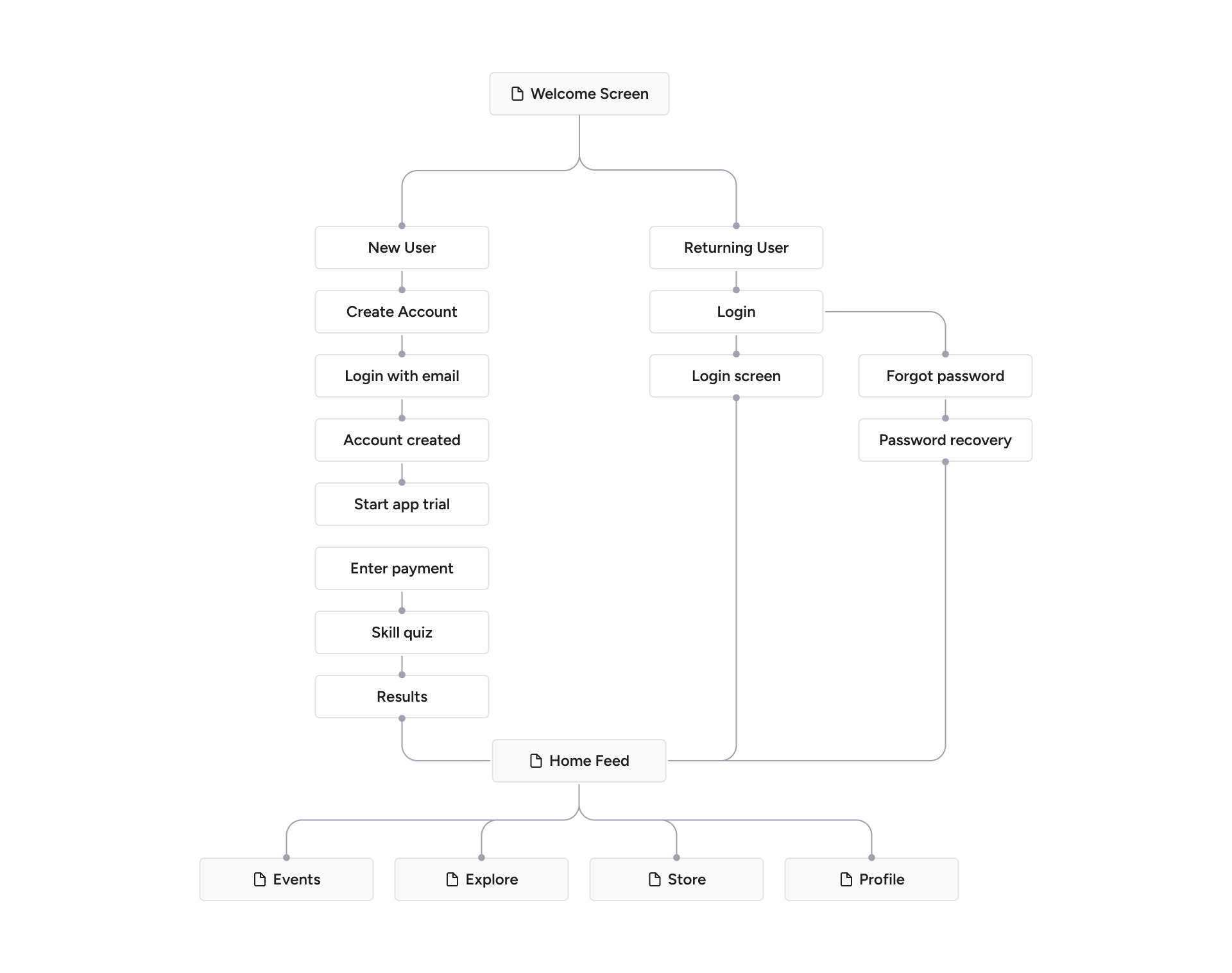
User Flows / Information Architecture
Based on research and feature planning, the app was structured into the following core sections:
- Home – Social feed and recommended trails
- Events – Community trail meetups
- Explore – Map-based trail discovery
- Store – Recommended off-roading gear
- Profile – User stats, badges, and activity
This structure allows users to move easily between discovery, planning, and community engagement.
Wireframes
Initial wireframes focused on creating an interface that prioritized map visibility, quick trail discovery, visual clarity in outdoor conditions.
Design choices included large imagery to preview terrain, simple icon-based navigation, high contrast typography for readability.
Final UI
The final interface emphasizes exploration, community, and adventure.
Visual design choices were inspired by outdoor environments:
- earth-tone color palette
- topographic map textures
- bold icons representing terrain types
These visual elements reinforce the theme of navigation and exploration.




Usability Testing
To evaluate the concept and interface, I conducted informal user testing with four participants from different backgrounds.
Participants included professionals from design, accounting, and marketing backgrounds.
Feedback Highlights
Users consistently responded positively to the visual design.
Project strengths
- Strong visual aesthetic
- Legible typography
- Engaging interface
- Clear visual theme
Suggested improvements
- Improve consistency of button styles
- Increase body text size in some areas
- Add more filtering options for terrain types
- Populate incomplete pages with additional content
These insights helped identify opportunities for further refinement.
Project Outcomes
Although this was a conceptual project, the final design demonstrates how a centralized platform could significantly improve the off-roading experience by addressing key gaps identified during research.
My Reflection
This project reinforced that strong design is not just about how something looks, but how well it supports real user behavior and decision-making.
It pushed me to think more holistically about product design, from problem framing to feature strategy to iteration, and highlighted the value of grounding design decisions in real user insight.
What Worked Well
The strongest aspect of the project is the cohesive product concept. By combining trail discovery, trip planning, and social features, my app addresses a real gap in the current off-roading experience where tools are fragmented across platforms.
The visual system and UI clarity were also validated through user feedback. Test participants consistently noted that the app felt clean, legible, and engaging, which reinforced the importance of strong hierarchy and readability, especially for outdoor use.
Additionally, features like the skill-level quiz and badge system helped create a more personalized and engaging experience, supporting both beginner and experienced users.
What I Learned
One of the biggest takeaways from this project is the importance of validating assumptions earlier. While I grounded the concept in a competitive analysis, I relied heavily on my personal passion for offroading.
This made me realize how valuable even a small number of user interviews or contextual inquiries could be in shaping more accurate personas and feature priorities.
I also learned that feature depth and interaction design matter as much as concept strength. Some feedback highlighted inconsistencies in interactions (such as button styles) and areas where flows could be more refined, which showed me the importance of system thinking beyond layout.
What I Would Improve
If I were to continue this project, I would focus on:
- Conducting interviews with off-roaders to validate needs and behaviors
- Testing the skill-level quiz to ensure recommendations feel accurate and useful
- Refining interaction patterns for consistency across the app
- Expanding filtering and sorting capabilities, especially for terrain and events
- Fully populating key screens to better simulate real-world usage






